반응형

LeetCode 문제 해석 및 풀이 방법
문제 2. Add Two Numbers(두 숫자 더하)
문제 설명
영문
You are given two non-empty linked lists representing two non-negative integers. The digits are stored in reverse order, and each of their nodes contains a single digit. Add the two numbers and return the sum as a linked list.
You may assume the two numbers do not contain any leading zero, except the number 0 itself.
한글
두 음수가 아닌 정수를 나타내고 있는 두 개의 비어있지 않은 연결 리스트가 주어집니다. 숫자들은 역순으로 넣어져있으며, 각 노드들은 한 자리수를 나타냅니다. 두 수를 더하고 그 합을 연결 리스트로 반환하시오.
숫자 0을 제외하고는 첫 자리수가 0이 아님을 가정할 수 있습니다.
제한조건
- The number of nodes in each linked list is in the range [1, 100].
- 0 <= Node.val <= 9
- It is guaranteed that the list represents a number that does not have leading zeros.
입출력 예

| 입력 | 출력 |
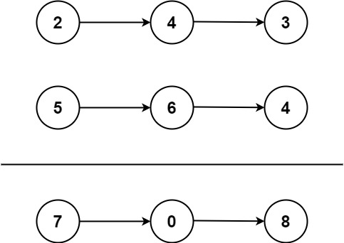
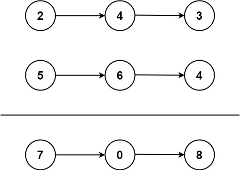
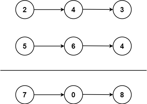
| l1 = [2,4,3], l2 = [5,6,4] | [7,0,8] |
| l1 = [0], l2 = [0] | [0] |
| l1 = [9,9,9,9,9,9,9], l2 = [9,9,9,9] | [8,9,9,9,0,0,0,1] |
해답 및 해설
파이썬 (Python)
class Solution:
def addTwoNumbers(self, l1: Optional[ListNode], l2: Optional[ListNode]) -> Optional[ListNode]:
dummy_answer_head = now_node = ListNode()
round_up = 0
while l1 or l2 or round_up:
calculate = 0
if l1:
calculate += l1.val
l1 = l1.next
if l2:
calculate += l2.val
l2 = l2.next
if round_up:
calculate += round_up
round_up = 0
if calculate >= 10:
round_up = 1
calculate %= 10
now_node.next = ListNode(calculate)
now_node = now_node.next
return dummy_answer_head.next
if를 통해 값이 있을 때만 신경써준다는게 핵심
반응형
'🖥️ 문제 풀이 > 리트코드(Leetcode)' 카테고리의 다른 글
| [LeetCode 해석 및 풀이] 74. Search a 2D Matrix (0) | 2024.04.21 |
|---|---|
| [LeetCode 해석 및 풀이] 704. Binary Search (0) | 2024.04.21 |
| [LeetCode 해석 및 풀이] 138. Copy List with Random Pointer (0) | 2024.04.20 |
| [LeetCode 해석 및 풀이] 19. Remove Nth Node From End of List (0) | 2024.04.20 |
| [LeetCode 해석 및 풀이] 143. Reorder List (0) | 2024.04.20 |
댓글